架桥观点
(本文数据及观点为走访调研后整理分析得出,不构成任何投资或决策建议。)
摘要
投资要点:产业升级趋势下,我国高端制造业发展迅猛,特种工程塑料主要应用于高端场景,是高端制造业的关键支撑材料。当前特种工程塑料整体的国产化率不到30%,部分细分材料完全依赖进口。近年来,在产业界与学术界共同推动下,技术不断突破,产业化取得重要进展。国内厂家拥有成本、供应链等优势,在产业链转移的大趋势下,特种工程塑料国产化进入快车道。
市场空间:我们测算,2022年全球特种工程塑料的市场规模约700亿元。其中,国内的市场约占为全球的30%,受国内新能源汽车、电子行业、高端装备等高端制造业的需求驱动,我们预计2022~2027年国内特种工程塑料需求量有望持续8%以上的较高速度增长。
竞争格局:国内特种工程塑料产业链初步形成,总体国产化率不到30%,处于快速成长期。近年来,国内已逐步形成了PPS、PI、PPA、LCP、PEEK等多个特种工程塑料品类的合成、复合改性、加工应用的产业链。但由于起步较晚,在产能规模、合成工艺、产品性能等方面都与国外存在差距。未来国产厂商将进一步扩大产能,并逐步突破高端产品系列。
行业核心驱动力:市场需求+政策支持+技术驱动,特种工程材料国产化进程加速
1)国产替代需求强烈:国内终端应用的不断发展,下游行业对材料性能需求变化、产业链供给不稳定,或降本等逻辑下,上游材料国产替代进入加速阶段,并逐步引导产业进入领先地位,此背景下材料国产自给率、技术水平将不断提升;
2)产业政策持续支持:特种工程塑料为关键基础材料,国家发布了一系列利好政策,支持特塑的基础研究及产业化,为产业突破技术瓶颈提供了良好的政策环境;
3)产业界逐步突破量产技术:特种工程塑料利润高,市场体量大,国内材料企业争相布局。以新和成、金发、沃特、优巨、中研等为代表的企业,纷纷突破量产工艺,产品逐步高端化。随着国内企业产能扩张,价格中枢下移,性价比进一步凸显,销量爆发是必然趋势。
投资策略:上游重点关注研发与市场综合能力强,且有较高产能保障的企业,下游关注特色细分领域应用领先企业
1)研发能力强:① 特种工程塑料的技术壁垒高,产品越高端,竞争者越少。具备高性能材料开发及规模化量产能力的企业才能脱颖而出,并逐步突破高端产品系列,具备更强的盈利能力;②特种工程塑料对上游原材料合成单体或中间体的纯度、品质要求较高,具备高品质原材料量产能力,将形成一定的成本优势;
2)量产能力强,产能规模大:特种工程塑料合成条件苛刻,产能放大过程中产品品质一致性面临挑战。同时其应用覆盖低、中、高端,产能的扩张也伴随着市场端的突破,因此重点推荐当前具有产能规模优势的企业。
3)强大的市场渠道及产品应用开发能力:特种工程塑料为基础材料,下游市场应用面广,各场景需求均有差异。可通过特种工程塑料复合改性,可赋予材料更多优异的物理化学性能,例如轻量化、增强增韧、阻燃、导热等特殊性能,满足多样化的市场需求。因此需要企业有较强的市场渠道及产品应用开发能力。
4)此外,可重点关注在新应用方面的龙头企业,如5G天线LCP薄膜、碱性槽制氢PPS隔膜、选择性过滤膜、PEEK人工骨等细分领域领先厂商。
(本文数据及观点为走访调研后整理分析得出,不构成任何投资或决策建议。)
正文
1.特种工程塑料性能优异,用途广泛,国产化发展潜力巨大
1.1特种工程塑料综合性能优异,满足高端场景需求
特种工程塑料被称为塑料金字塔顶端的产品。热塑性塑料按照生产规模、产品性能与附加值可分为通用塑料、工程塑料与特种工程塑料三大类,其中通用塑料包括常见塑料聚乙烯 PE、聚丙烯 PP 等,其特点是生产规模大,但性能相对较低,价格便宜。与通用工程塑料相比,特种工程塑料具有优异的耐热性,可长期在温度150℃以上使用,并且机械性能、耐化学性、耐候性、阻燃性等性能优异,因而能够应对各种严苛和复杂工况下对材料的特种要求。
特种工程塑料发展于20 世纪 60 年代,以聚酰亚胺的问世为起点,此后 20 年里发展出多种特种工程塑料。1961年杜邦公司通过芳香族二胺和芳香族二酐的缩合反应制备了聚均苯四甲酰亚胺薄膜(Kapton);1965年,耐高温尼龙 PA6T 纤维专利问世,随后 PA6T 及其共聚物被作为工程塑料使用;1965年联合碳化物公司研制出聚砜,同年建成年产 4500吨规模的产线(Udel);1971年菲利普斯公司以对二氯苯和硫化钠为原料合成聚苯硫醚,实现工业化生产;1964 年 ICI 公司报道了在催化剂存在下通过亲电取代得到聚芳醚酮, 1980年PEEK投产。已开发成功并产业化的特种工程塑料主要品种有聚酰亚胺(PI)、聚酰胺酰亚胺(PAI)、聚醚酰亚胺(PEI)、聚苯硫醚(PPS)、聚砜(PSF)、聚醚砜(PES)、聚醚醚酮(PEEK)、聚醚酮酮(PEKK)、液晶聚合物(LCP)、半芳香族高温尼龙(PPA)等材料品类。

特种工程塑料的全球消费量相对较小,据中国化信的测算,特种工程塑料仅占热塑性塑料消费量的0.1%左右,但由于产品价格较高,消费规模(市场价值)约占热塑性塑料的1.8%。特种工程塑料的应用市场主要集中在中国、欧洲、美国和日本地区。其中,中国的市场用量约占全球市场的30%。
特种工程塑料被广泛应用于电子电气、汽车、航空航天、医学器械、精密器械等领域。2022年,特种工程塑料在汽车与电子电气中的消费占比约为70%,成为特种工作塑料市场应用的重要的驱动力。在汽车领域,轻量化与电动化是带动特种工程塑料需求增长的主要因素:在轻量化趋势影响下,特种工程塑料可在部分零部件中替代金属材料,例如点火、燃料、制动以及冷却等系统中,PPA、PPS是较为常用的产品;电动化趋势对材料在高电流环境下提出了更高的耐久性需求,据估计电动汽车中PPS的用量达到燃油汽车的2倍以上。在电子电气领域,电子元件组装温度提高以及通信传输频率增大是带动特种工程塑料需求增长的主要因素。LCP、PPS、高温尼龙等特种工程塑料在电子行业中广泛应用。未来,随着新型应用场景不断出现,特种工程塑料需求有望持续高增长。

1.2中国特种工程塑料已在多个领域实现国产化,当前处于快速成长期
国内特种工程塑料起步于20世纪90年代中后期,由于发展时间较短,国内企业的研发和自主创新能力仍然存在不足,高端产品大多依赖进口,已产业化的产品多数处于中低端水平,产品附加值较低。目前我们特种工程塑料行业的规模化企业仍然比较少,高温尼龙、电子级PI膜、LCP等材料国产化率不到30%。
近年来,国内特种工程塑料及下游的制品产业化发展提速,目前已逐步形成了PPS、PI、PPA、LCP、PEEK等树脂合成、复合改性、加工应用等相关配套能力的完整产业链,产业规模不断扩大,产品品种不断增加,国产化进程在加快推进。

1.3政策、需求和技术驱动,中国特种工程塑料产业发展提速
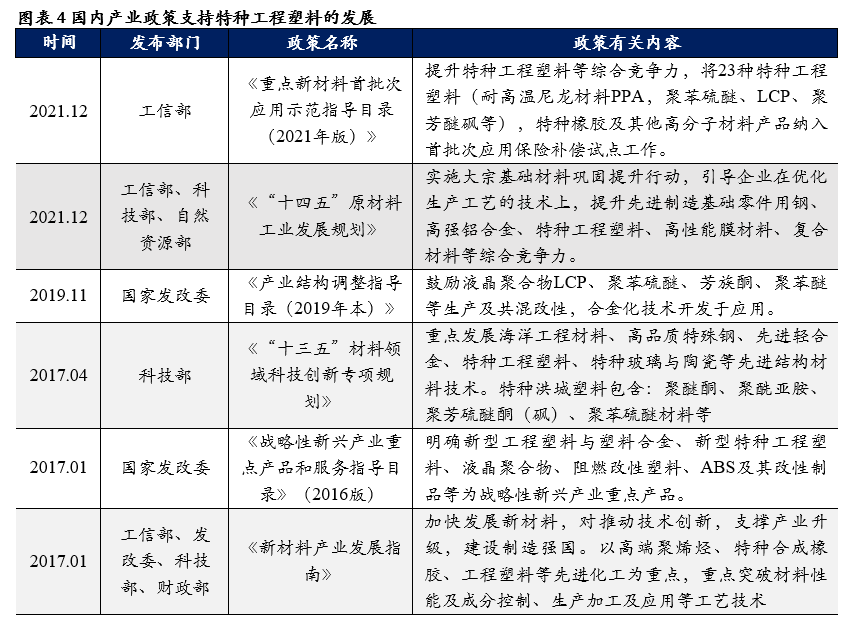
特种工程塑料处于产业链上游,对国家支柱产业和现代高新技术产业起着支撑作用,是高端制造的关键保证。2010年以来,国务院、工信部、发改委等陆续出台支持特种工程塑料行业发展的相关政策。2017年《新材料产业发展指南》中将工程塑料作为先进基础材料重点,旨在提高材料国际竞争力;2021年5月,《化工新材料产业“十四五”发展指南》指出:要抢占一批高科技制高点,大力发展聚砜、聚苯砜、聚醚醚酮、液晶聚合物等高性能工程塑料。2021年12月《重点新材料首批次应用示范指导名录》等产业政策也持续鼓励特种工程塑料的应用和发展。

从需求端看,全球对特种工程塑料的需求正在逐年稳步增加,尤其是国内市场需求增长迅速。近年来,新兴产业包括电动车、电子、光伏、储能等行业的高速发展,特种工程塑料在军用及民用各领域得到广泛应用,新型应用场景的不断涌现和迭代,给了特种工程塑料不断测试并强化应用价值的机会,带动对高性能特种工程塑料需求的增长,也将驱动上游的材料产业发展和进步。
从技术来看,国内优秀的高校、研究院所为特种工程塑料不断提供技术支持。国内以新和成、优巨、金发、沃特等为代表的企业,也各自克服了特种聚合物的生产、工艺难点,在扩大生产的同时,也在往高端上产品进行突破。随着国内产能的规模化上量且国产的成本、供应优势进一步凸显,我国的特种工程塑料国产化进程明显加快。
2. 特种工程塑料细分品类介绍,市场竞争格局
2.1液晶聚合物LCP材料,电子行业技术迭代推动上游加速国产替代
2.1.1 液晶聚合物具有优异的耐高温性、耐腐蚀性和介电性能
液晶聚合物(Liquid Crystal Polyester,LCP)是由刚性分子链构成,在一定条件下既能表现出液体的流动性又能表现出晶体的各向异性,主链上含有大量刚性苯环结构的芳香族聚酯类材料。根据热变形温度(HDT),LCP 还可以被细分为高耐热型(HDT≥300℃)、中耐热型(280℃≥HDT≥240℃)和低耐热型。LCP 具有优异的机械性能,还具有低吸湿性、耐候性、耐热性、阻燃性以及低介电常数和介电损耗因数等特点,在电子领域被广泛应用。

2.1.2 LCP材料在电子领域应用广泛,国内需求占全球50%
全球LCP树脂需求量从2012年的4万吨增长至2022年的近9万吨,年复合增速约9%。据中商产业研究院数据,我国LCP消费量约占全球总量的一半,是 LCP最大的消费市场。主要是因为中国是全球最大的电子产品生产地。据中国化工信息中心预计,未来五年我国LCP的总消费量仍将保持6%以上的增速。
LCP材料被广泛应用于电子电器、航空航天、医用器械和汽车等行业。其中,电子电器是LCP最主要的消费领域,约占总消费量的75%左右。LCP材料在制备高密度连接器、线圈架、线轴、低损耗FPC基材等具有性能的优势。
1)电子连接器:随着 5G、物联网、汽车智能化等新基建的发展,对设备小型化、改善信号完整性和电路致密化的需求趋势愈发明显,对材料耐热性与尺寸稳定性的要求愈发提高,LCP以其独特优异的性能,成为相当优良的连接器材料。
2)5G天线振子材料:5G基站中天线振子是天线的主要组成部分,可以放大信号和控制信号辐射方向。LCP塑料振子具有更好的注塑性、耐热性和更低的介电损耗的优势。
3)LCP天线:LCP薄膜介电性能和柔韧性优异,可替代传统聚酰亚胺(PI)材料应用在5G柔性印刷电路板中。LCP基材在高频信号传输损耗值仅为0.2%-0.4%,较传统PI基材的损耗更低。基于LCP基材的天线FPC被应用于5G手机以及笔记本电脑中。LCP天线的产业链由上游LCP树脂、LCP薄膜供应商和FCCL制造商,中游LCP软板与天线模组制造商,和下游的应用领域企业组成,其中上游树脂薄膜的生产与制备技术壁垒极高,此应用的LCP树脂被日本宝理、住友化学所垄断。

2.1.3液晶聚合物材料产能集中于美日,国内 LCP 产能迅速发展
当前全球液晶高分子(LCP)行业产能主要集中在塞拉尼斯、宝理和住友三家美日企业,三家产能累计占比达~60%,行业集中度较高。
LCP材料国产化进程加快。近年来,国内 LCP 企业经过多年的产品开发实现了产品量产:金发科技2009年开始独立研发LCP材料,2014年开始小批量投产,现有产能6,000吨,2022年实际销量为3,400吨,公司已启动1.5万吨 LCP 合成树脂项目,计划于2024年 12月开始投产;沃特股份于2014年收购韩国三星LCP生产线,2019年实现LCP设备、技术包及牌号自主化,现有LCP产能8,000吨,已成为莫仕、安费诺等国际知名客户的材料供应商。公司新增2万吨/年LCP材料产能后,有望成为全球头部LCP材料厂商,充足的产能规模、规模化效应的释放等都将有助于公司进一步提升LCP产品的竞争力及行业地位,更好地参与全球化竞争,并加速下游企业对国产高端材料的验证进程,更好地满足其国产化高端材料的需求。普利特LCP年产能2,500吨/年,计划将LCP改性树脂产能提升至10,000吨/年。
随着国内金发科技、普利特、沃特股份等企业LCP产品陆续量产,国内LCP材料产能快速增长。国内极大的LCP材料进口替代空间为本土厂商提供了优质的发展机遇。预计到2025年,国产厂商的总产能扩增至5万吨左右。
2022年,受LCP关键原材料联苯二酚(BP)海外供应限制影响,导致国内LCP生产厂商的出货量明显下降。随着四川圣效化工等国内原材料生产厂商BP产能的投产及产能逐步释放,关键原料也将逐步实现国产替代,供应端稳定性将有大幅增强。预计2023年国内LCP 的生产和出货均可快速恢复至正常水平。

国产LCP高端化应用是重点发展方向。中国虽逐步布局LCP产业,但与日本,美国在产业实力相差依旧巨大。例如,国内仍然没有能够自主量产满足天线用LCP薄膜材料的企业。日本村田、可乐丽、住友化学几乎垄断LCP薄膜用树脂及薄膜生产。LCP薄膜工艺复杂,需要大量实践才能完成薄膜的制备。随着国内企业研发投入和工艺改进的持续推进,天线用 LCP 薄膜材料量产瓶颈有望突破。这要求我们国产LCP材料在应用方向上,也要致力于推进专用材料及工艺的量产化,商业化,打通LCP材料到应用的整体产业链,契合5G需求迎来红利发展。
2.2聚砜材料:应用领域广泛,国内企业积极布局
2.2.1三款成熟的商品化聚砜树脂材料:PSF、PPSU和PES
聚芳醚砜(简称“聚砜”)是主链含有砜基(-SO2-)、 醚键(-O-)和亚芳基的一类无定形非结晶性高分子材料。根据其聚合单体的不同可以分为普通双酚A型聚砜(PSU)、聚芳砜(PAS)、聚醚砜(PES)以及由 PSU衍生出的聚亚苯基砜(PPSU)和双酚S型聚砜(PESU)。聚砜最早出现于 20 世纪 60 年代,目前成熟的三种商品化聚砜类树脂分别为双酚A型聚砜(PSF)、聚亚苯基砜(PPSU)和聚醚砜(PES)。

聚砜主链上的砜基结构存在共轭效应,其主链中的砜基、亚芳基为材料提供刚性,醚基为材料提供柔性,因此聚砜材料具有热稳定性高、透明性好、水解稳定性优良、注塑收缩率低、生物相容性好、电性能和机械性能适中等特点,是一种性能优异的特种工程塑料。

聚砜主链上的砜基结构存在共轭效应,其主链中的砜基、亚芳基为材料提供刚性,醚基为材料提供柔性,因此聚砜材料具有热稳定性高、透明性好、水解稳定性优良、注塑收缩率低、生物相容性好、电性能和机械性能适中等特点,是一种性能优异的特种工程塑料。
2.2.2聚砜材料下游应用广泛,未来发展空间广阔
聚砜不仅应用在军工产品、航天航空等高端领域,而且已扩展成为交通运输、机械制造、医疗器械、电子电气等领域的重要原材料。聚砜材料具备一定的通透性,可用作中空纤维过滤器,广泛用于水处理工业、医用血透膜;利用它的气体选择渗透性,其复合薄膜可用于气体分离;利用其抗水蒸气的能力可用作医疗器械等用品;利用其耐辐照性能可用作原子能发电站核心元件;利用其耐化学品特性可用作化工厂装备的耐腐蚀涂料和防锈漆;利用其微波透过性和对食品与人体无毒的特性,可用作食品包装容器等。

2.2.3 高性能聚砜材料主要以国外龙头企业为主,国产化加速
根据QY Research 数据,全球2021年聚砜消费量约10万吨,年产值约150亿。我国国内的需求量约1.5万吨,随着我国航空航天、电子电气等领域的快速发展,未来聚砜需求有望以10%的速度增长。
目前,全球聚砜行业产能主要集中于德国巴斯夫、比利时索尔维、日本住友三家厂商,CR3=78%,占据大部分市场份额。2021年全球聚砜产能8万吨左右,海外产能占比在 85%左右。目前全球第一大聚砜材料生产商是比利时索尔维公司(Solvay),产品应用在医疗、水净化膜、中空纤维膜、食品、管道等领域,旗下的聚砜产品在全球市场上具有很强的知名度和竞争力。巴斯夫公司(BASF)是目前产能第二大的企业。
我国聚砜产能有限,国产化仍在进程中。近年来,以优巨新材为代表的企业经过持续的研究,实现了多品类的聚砜材料量产,打破了国外垄断。广东优巨成立于2012年12月,专注于特种工程塑料聚砜系列树脂(PPSU、PES、PSU)的研发、生产、销售一体化服务,公司现有6,000吨聚砜生产能力。近年来优巨公司在各个领域成功拓展产品应用,已形成一定知名度,为进一步提升市场份额奠定了坚实基础。此外,国内上市公司金发、沃特也纷纷布局聚砜材料。沃特股份有8000 吨聚砜预计将于2022年份逐渐投产;金发科技千吨级PPSU/PES中试产业化装备也已基本达产能要求。此外,上海帕斯砜材料科技有限公司(产能 1,000吨/年)和山东浩然特塑有限公司等也有聚砜产品或项目。随着国内新产能的落地,国内产能将超2万吨/年。随着产能的释放,国内的需求可被产能覆盖,但是受限于技术水平,预计部分高端产品仍依赖进口。
在上游原材料方面,4,4´-联苯二酚既是LCP也是PPSU的关键中间体,其高纯度产品长期供不应求,国内主要依赖进口。随着国内四川圣效化工年产1万吨4,4´-联苯二酚产能投放,不仅中间体的供应将得到解决,成本也有望大幅降低。

国产聚砜材料突破生产技术、制造高端产品是当务之急。在材料应用上,国产的聚砜材料多应用在食品接触、电子电气和水处理膜等领域,而高端应用方面,例如用于血液透析分离膜、用于燃料电池领域的离子交换膜等聚砜材料产品,国内仍主要依赖进口。随着国内企业不断的技术投入、以及应用开发的持续推进,有望向高端市场不断渗透。未来国产聚砜材料不仅产能将覆盖国内的需求,也能够破解高端聚砜树脂进口依赖度较高的问题。
2.3聚芳醚酮:国产材料具备价格优势,多品类、高端化发展是重点方向
2.3.1 耐热性、耐磨性、电性能优异,聚醚醚酮(PEEK)为其主要品种
聚芳醚酮(PAEK)是一类亚苯基环通过氧桥(醚键)和羰基(酮)连接而成的一类结晶型聚合物。按分子链中醚键、酮基与苯环连接次序和比例的不同,可形成许多不同的聚合物。主要有聚醚醚酮(PEEK)、聚醚酮(PEK)、聚醚酮酮(PEKK)、聚醚醚酮酮(PEEKK) 和聚醚酮醚酮酮(PEKEKK)等品种。其中以 PEEK 起步最早、发展最快,是 PAEK中产量最高的单品,其次是 PEKK材料。

PEEK是聚芳醚酮家族中最重要的品种,占比超90%。具有耐热等级高、耐辐射、耐腐蚀、尺寸稳定性好、电性能优良等优异性能,以及优异的加工性能,易于注塑成型、挤出成型和切削加工,是综合性能最优的特种工程塑料之一。
PEEK树脂是以 4,4-二氟二苯甲酮、对苯二酚和碳酸钠为原料,以二苯砜为溶剂,在氮气的保护下,在280℃-340℃进行缩聚反应而成。原料需要高纯度的4,4-二氟二苯甲酮。由于PEEK 的制备工序繁多,反应条件苛刻,技术要求高,也导致了PEEK价格较高。

2.3.2 PEEK材料应用广泛,全球需求增长迅速,国内市场拉动作用明显
PEEK及其复合材料在航空航天、核电、电子信息、医疗、石油开采、汽车等高技术领域应用广泛,其中医疗领域对材料的要求最严格,产品附加值也最高。但因其价格较高,PEEK材料产能在特种工程塑料中占有的市场份额相对较少,2022年全球PEEK材料的消费量约1万吨。
根据市场研究及咨询机构数据,全球 PEEK市场容量在2021年为7.7亿美元,预计到2027年将增长至12.26 亿美元,年均复合增长率为6.8%。随着国内电子电气、航空航天和汽车工业的不断发展,带动PEEK材料的市场需求增长,中国已成为PEEK全球重要的市场之一。2022年我国PEEK材料的需求量约为2200吨,预计未来5年PEEK的需求仍将保持15%以上的增速,到2026年将超3500吨。



2.3.3海外龙头集中度高,国内加速产能布局
PEEK材料全球PEEK产能约1.24万吨,产能集中于威格斯Victrex、索尔维Solvay和赢创Evonik三家海外企业,产能占比高达80%。威格斯为全球最大的PEEK生产商,产能达约7000吨/年,约占全球总产能的60%;索尔雅与赢创年产能分别为1500吨、1250吨。
威格斯是PEEK全球领导企业。PEEK最初由英国帝国化学工业(ICI)于20世纪70年代末开发,随后其PEEK业务被威格斯收购。40年来,威格斯专注于PEEK材料的开发及应用研究,依靠扩大生产规模、积极开发改性及复合新产品,并通过下游产业的合作开发来不断拓展应用范围,公司重点关注六大核心市场应用:航空航天、汽车、能源、电子、工业和医疗。2022年营收达到4.1亿美金,利润1.05亿美金。2020年威格斯在辽宁新建1500吨PEEK产线,体现出对中国市场的信心。
国内企业的产能布局在加速进行。国内PEEK材料的代表性研发机构是吉林大学。PEEK材料技术壁垒高,以中研股份为例,公司2007年开始PEEK的材料研发和小试,历时7年在2014年才实现产业化生产(中研的招股书)。中研股份是国内目前唯一拥有千吨级 PEEK产能的企业。2021年中研的营收2.03亿元,利润5013万元。国内产能主要集中在中研股份、浙江鹏孚隆与吉大特塑,占我国总产能的80%,各厂商也都有产能扩张的计划。在上游原材料方面,江苏新瀚新材料、中欣氟材、营口兴福化工都在布局扩充PEEK关键原材料4,4-二氟二苯甲酮(DFBP)的生产,以满足日益增长的市场需求。国内企业的PEEK产能布局在加速进行中,而材料产业链仍处于产业培育发展阶段。
国产PEEK材料具有显著的价格优势。根据威格斯的年报, 2021年威格斯工业级 PEEK的售价和毛利率分别为54.05万元/吨和46.9%,而医疗级PEEK为245万元/吨和89.2%,均价约62万元/吨;而以中研股份为代表的国产PEEK材料售价在32万元/吨。在部分工业领域,国内企业已率先实现进口替代并具有显著的价格优势。

PEEK材料供给仍将存在较大缺口,高端应用依赖进口。随着我国大型飞机、汽车工业、医疗等产业的发展,PEEK材料供给缺口的逐渐扩大,给了国产PEEK材料发展的好机会。当前,现有国产PEEK工厂的产能开工率普遍不高,国产实际产量累计不到900吨,且产品应用偏向低端领域,进口品牌占据高端应用市场,供给仍然存在缺口。国产PEEK材料需要持续完善PEEK材料树脂、改性到应用的产业链,推进国产PEEK材料更大范围的应用。高端产品的利润高,单价在100万元/吨以上,对材料性能、稳定性的要求也高,需要国产厂商从技术和应用拓展上去努力突破。

2.4 聚苯硫醚(PPS):市场供需稳步增长,中国企业产能逐渐释放
2.4.1 PPS材料耐热耐腐蚀性能好,是高性价比的热塑性材料
聚苯硫醚(PPS)是指主链由亚苯基与硫原子交替连接所形成的聚合物。PPS分子内化学键结构高度稳定,分子链内苯环为刚性结构,使其拥有较高结晶度、耐腐蚀性;硫醚键为柔性结构,硫原子本身具有阻燃性,具有UL-94-V0 级水平的阻燃效果。独特的分子结构使PPS 成为一种有优异的耐化学腐蚀性、优良的机械性能、良好的热稳定性及高性价比的半结晶型高性能热塑性材料。根据分子量的高低,PPS树脂可以分为高分子量、中分子量、低分子量树脂;根据用途的不同,PPS 树脂又可分为涂料型、注塑型、纤维型、薄膜型等。
PPS的合成方法较多,其中硫化钠法是目前国际上工业化生产 PPS 的主流技术路径。原料主要为无Na2S和对二氯苯, 反应物在碱金属做催化剂作用下,在强极性有机溶剂中在一定的温度、压力下通过缩聚反应得到高分子量的PPS。原料价格低廉易得,工艺简单,产品质量稳定,产率较高,但是原料精度控制制备困难,硫化钠脱水困难,工艺生产流程长。由于大规模生产聚苯硫醚具有较高的技术要求,在产率、副产物、设备、工艺等方面存在着诸多技术瓶颈,目前只有少数几个国家能够生产聚苯硫醚树脂。在制备得到 PPS 后,可以在深加工环节进行一定的工程改性(如纤维增强、填充其他材料、制作合金),按照下游的特定需求来定向改善 PPS 的性能。

2.4.2 PPS应用领域广泛,新能源车等新兴应用场景推动需求提升
PPS本身的性能和成本优势,形成了对有色金属、其它工程塑料很强的替代能力,使得聚苯硫醚的可应用领域和市场需求不断扩大。在机械工业等各个领域中,当使用尼龙(PA)、聚甲醛(POM)、聚碳酸酯(PC)等通用工程塑料不能达到技术要求,而使用聚砜、液晶高分子(LCP)等特种工程塑料又价格太高时,PPS成为较为理想的工程塑料。
汽车、电子电器、环保等是PPS材料最主要的应用领域,拥有较大的成长空间。以PPS为基材的复合材料可广泛应用于新能源汽车HVAC系统、控制系统、传感器、发电机和驱动电机组件以及电池组件等。我国每辆汽车PPS材料的平均用量约2~3 kg;在环保领域,由于我国煤电装机、化工制造规模巨大,尾气处理也带来巨大的PPS纤维布除尘需求;以PPS为基材进行增强增韧、导热、低介电等复合改性材料在5G通讯领域也有着广泛需求。

据中研网预计,从 2016到2022年全球PPS消费规模实现7.7%的年复合增速,2022年全球PPS材料的销售量达18.9万吨,市场规模达20亿美元。中国PPS材料市场规模由2015年的9.62亿元上涨至2021年31.20 亿元,年复合增速约22%;同期的PPS材料的市场需求量由1.98万吨提升至7万吨,复合增速26.2%。随着国内汽车和电工电子等高端领域的快速发展,国内PPS的需求增长将远高于世界平均水平。
2.4.3 全球 PPS产能主要集中于日本,中国产能居全球第二
2021年,全球PPS总产能为22.7万吨,主要分布于日本与中国。其中日本产能为11.43 万吨,占比在一半以上。日本DIC是全球最大的 PPS生产商,产能占全球主要生产商的 21.7%。日本东丽集团产能规模全球第二,占比达到17.6%。日本企业不仅在产能上占据优势,在 PPS 产品性能上也非常突出。DIC 的 PPS 产品包含多类型的 PPS 树脂以及PPS 复合改性材料,适合用于精密产品的制造。日本东丽集团的 PPS 产品覆盖纯树脂、改性复合材料、纤维、薄膜等多个细分类别,应用范围非常广泛。
我国在聚苯硫醚行业产业化进程晚于美、日等发达国家,并一度面对低盈利能力的巨大压力。虽然我国石油化工产业发达,PPS 原材料丰富,且具有广阔的下游市场,但我国 PPS产业在很长一段时间内盈利水平较差。由于我国在聚合技术、改性技术、生产设备等方面的局限性,PPS 制造存在着成本高昂、产品结构单一、产品质量差的问题。在这些不利因素的影响下,我国国产 PPS很难与国外进口产品相竞争。
国产企业加速布局PPS产能,国内企业总产能为8.2万吨居全球第二。近几年来,随着我国精细化工产业经验不断积累,化工生产技术得到改善,国产PPS行业竞争力也有了巨大的提升。2013 年,经历长达6年的开发,新和成PPS产线正式投产,一期产能达到5000吨;2015年,新和成与DSM成立合资公司,专门负责PPS改性材料的生产销售;2017年,新和成第二期产能试产,合计产能达到年产1.5万吨,产能规模达到国际领先水平。新和成是国内PPS龙头企业,其PPS合成技术是与浙江大学共同合作开发的硫化钠法,是国内唯一能够稳定生产纤维级、注塑级、挤出级、涂料级PPS的企业,已经具备成为全球型聚苯硫醚生产商的潜质;长先新材年产5000吨的PPS项目经过5年多的试验,也已实现了量产。此外,敦煌西域、重庆聚狮、广安玖源等公司纷纷实现了 PPS 树脂制造技术的突破。国内总产能全球占比较高,但小规模产能居多,技术水平和产品质量、盈利能力仍然有待提高。当前,行业产能扩建速度已明显高于需求增速,预期未来国内PPS生产企业的竞争将会愈发凸显,建议企业在扩张产能的同时要注重降低产品成本以及产品质量和品质稳定性的提升。


国产PPS供给能力不断优化,高端化应用待提升。2016~2021年间,我国PPS企业产量快速提升,材料自给率由23%的低点逐年增加至56%,上涨趋势明显,但仍存在较大的自给缺口。2021年,我国总产能约8.2 万吨/年,当期产量约3.8万吨,行业整体开工率不足50%。我国PPS产业在装置规模、技术积累、产品品类、全球销售渠道、客户关系等多方面和国际领先公司仍有差距。PPS 的产业化,需要包括原料的精制纯化技术、合成工艺及产品纯化技术、三废的循环利用和处理技术等各方面综合技术能力。国内企业发展 PPS 行业具有原料、市场的天然优势,但技术壁垒一直难以突破,在高端产品矩阵和全球化销售网络方面也有进一步发展的空间。PPS的国产化推进,一方面需要开发高纯度、高品质的 PPS生产技术,另一方面需要加强上下游企业之间以及与终端用户之间的通力合作,持续完善PPS材料树脂、改性到应用的产业链,推进国产PPS材料更大范围的应用。
2020年11月30日,中国商务部最终裁定,对进口PPS材料征收反倾销税,包括 DIC、东丽集团在内的全球主要生产商均需承担超过25%的反倾销税。通过此次反倾销税的征收,有利于国产PPS销量的提升与价格的提振,促进国内聚苯硫醚产业健康发展,加速国产聚苯硫醚的进口替代进程,我国PPS材料生产商有望迎来高端化发展的时间窗口。
2.5聚酰亚胺:行业寡头垄断特征明显,我国高端聚酰亚胺材料制造落后
2.5.1 PI 材料性能优异,用途广泛
PI是分子主链中含有酰亚胺环(-CO-NH-CO-)的芳杂环高分子化合物。PI由上游原材料二元酐及二元胺首先在极性溶剂中低温缩聚获得前驱体聚酰胺酸(PAA),再通过热亚胺或化学亚胺法,分子内脱水闭环生成PI。
聚酰亚胺常用二胺与二酐反应合成。合成方法主要可分为一步法和两步法:1)一步法是指将二胺和二酐单体均匀混合于高沸点溶剂中,然后在较高的温度下 (180-200℃)直接脱水缩聚合成聚酰亚胺;2)两步法是由二胺和二酐先合成中间体聚酰胺酸(PAA),再通过化学亚胺化或热亚胺化得到聚酰亚胺。其中热亚胺化的过程较为剧烈,可能会出现部分分子链的断裂和重组,从而影响聚酰亚胺的性能;化学亚胺化条件相对温和但过程更加复杂,需要向聚酰胺酸中加入催化剂、脱水剂来完成亚胺化反应,两步法适合大规模制备纯度很高的PI薄膜。

PI材料的使用温度范围很广,能在-200~300℃的环境下长期工作,短时间耐受 400℃以上的高温。同时,该材料还具有耐高温、耐低温、高强度、高模量、耐水解、耐辐射、耐腐蚀、高电绝缘、低介电常数等优异性能。
PI材料应用场景广泛,产品主要应用形式包括薄膜、纤维、复合材料、工程塑料、泡沫等,广泛应用于航空航天、电气绝缘、液晶显示、微电子等领域。

2.5.2 PI薄膜应用范围广,市场规模大,高端产品国产化率不到20%
聚酰亚胺薄膜(PI膜)是PI材料用量最大的品类。PI 薄膜是由PAA溶液流涎成膜后,再经亚胺化制成。高性能PI 薄膜的亚胺化过程通常伴随定向拉伸,使得分子链沿拉伸方向获得部分取向排列,产品性能得以提升。定向拉伸工艺有单向拉伸和双向拉伸之分,经双向拉伸后的 PI 薄膜在横向、纵向均可获得更有序的结晶取向,薄膜特性更为优异。按应用类别的不同,PI薄膜的可分为电工PI 薄膜、电子PI 薄膜、热控PI 薄膜、柔性显示用CPI 薄膜等。
2021年,全球PI 薄膜消费量1.63万吨,市场规模 22.5 亿美元,预计到 2030年PI薄膜消费量将达到2.9万吨,年均复合增长率达6.5%。

不同类别PI膜价格相差较大,低端PI薄膜价格呈现降价趋势,而高端PI薄膜产品价格较高。低端电工PI薄膜为20万元每吨,低端电子PI薄膜为25万元/吨;电子级PI薄膜与热控PI薄膜是35~60万元/吨;高端电子级PI或CPI薄膜超100万元/吨。电子级PI膜和CPI薄膜属于高技术壁垒行业,全球90%的生产集中在美国、日本、韩国等国家。电子级PI主要由美国杜邦(Dupont)、日本东丽(Toray)、日本钟渊化学(Kaneka)、日本宇部兴产(UBE)、韩国SKC)等企业垄断,产能集中度较高;透明聚酰亚胺CPI薄膜凭借优良的光学性能与可弯曲性能,可以应用在折叠触控屏生产中,生产商主要有韩国科隆(Kolon)、韩国SKC、日本住友化学(Sumitomo)等。
生产高性能PI膜对设备定制、制作工艺、技术人才等方面要求苛刻,门槛较高,目前这一领域呈现寡头垄断的竞争格局,90%以上的市场份额掌握在美国、日本、韩国生产商的手中。杜邦(Dupont)、日本宇部兴产(UBE)、钟渊化学(Kaneka)、日本三菱瓦斯MGC、韩国PI尖端素材(原SKPI)以及中国台湾的达迈科技(Taimide)是当前全球聚酰亚胺薄膜的主要生产商,企业规模多在2000~4000吨/年。

国内已实现电工级PI薄膜的大规模生产,但电子级PI薄膜进口依存度达到80%,高端PI薄膜的发展水平整体较低。自 20 世纪 70 年代,我国开始尝试自主研发 PI薄膜的生产工艺。1993 年,深圳兴邦电工器材完成国内第一条 PI 薄膜的工业化产线。截至目前,国内已有桂林电器、山东万达微电子、株洲时代、深圳瑞华泰等数十家企业具备 PI 薄膜的生产能力,但产能规模多在百吨上下,主要应用于低端市场。在制造过程相对简单的电工级 PI薄膜领域,我国已经实现大规模生产,基本已实现自给;在电子级PI膜领域中,我国产能与质量方面与国外厂商相差较大,美日等发达国家掌握着全球电子级 PI 膜的定价权,获取高额利润,并对我国产业链自主可控产生一定威胁。
高性能PI薄膜国产化需求迫切,国内企业PI材料应用领域及产能规模仍有很大的扩展空间。2016~2021年国内对PI薄膜的需求复合增速高达10%,2021年中国国内PI膜市场的规模预计超过72亿元。未来随着电子显示、柔性印刷电路(FPC)和导热石墨膜等电子级应用领域的快速增长,电子级PI薄膜消费量规模将进一步增大。在我国产业结构升级、关键材料国产化的背景下,高性能PI薄膜进口替代的市场空间巨大。
以瑞华泰为代表的国产PI厂商,拓展了PI薄膜应用领域,市场发展前景广阔。瑞华泰通过15年持续研发,掌握了完整的高性能PI薄膜制备核心技术,当前产品销量的全球占比约为4%。瑞华泰的主要产品系列有热控PI薄膜、电子级PI和电工PI 薄膜等产品,并将加大对电子级、柔性显示、航天航空等领域应用的高性能PI薄膜的研发投入。以瑞华泰为代表的具有独立完善的核心技术体系的企业,有望获得更多市场份额,推动高性能PI薄膜的国产化进程。

2.6高温尼龙:以塑带钢的高性能材料,未来替代空间广阔
2.6.1 高温尼龙材料(PPA)机械性能和耐高温性能优异
高温尼龙是指150℃以上长期使用并能在很宽的温度范围内、高湿度环境中仍能保持良好机械强度和尺寸稳定性的聚酰胺材料。聚酰胺(PA)是主链中重复单元含有酰胺基团(-CONH-)的高聚物的总称。全芳香尼龙的熔点很高,不利于加工;半芳香族聚酰胺由脂肪族二胺(二酸)和芳香族二酸(二胺)经缩聚而成,可以兼顾良好的耐热性和加工性能,材料熔点一般在 290℃~320℃,一般玻纤改性够热变形温度大于290℃,并且可在很宽的温度范围和高湿度环境下保持优异的机械性能,因此也被称为高温尼龙。

目前市场上常见的高温尼龙有PA4T、PA6T、PA9T、PA10T等。半芳香族聚酰胺在聚合过程中常引入共聚单体得到综合性能优异的共聚材料。如均聚PA6T的熔点为370℃,超过了其分解温度,一般需要通过引入己二酸、己内酰胺或间苯二甲酸等单体共聚以将树脂熔点降低到280~330 ℃。因此,商品化的PA6T都是 PA6T共聚物,而通过共聚单体及其含量的改变,可以获得各种不同结构与性能的PA6T树脂。PA4T由帝斯曼独家生产,产品结晶度高,机械性能好,吸水率较低;PA6T得益于相对较低的原料成本,是目前市占率最高的高温尼龙产品;PA9T主要由日本可乐丽生产,与PA6T相比吸水率低,结晶度高,性能较优;PA10T主要由金发科技、赢创、EMS和阿科玛生产,其性能与PA9T相当,且中国是单体癸二胺的主要生产国,结合癸二胺生物基的概念(可由蓖麻油生产),发展前景广阔。

2.5.2 高温尼龙主要用于电子和汽车领域,未来替代空间广阔
高温尼龙因其自身的优异性能,近年来下游开发应用越来越多,被广泛应用于电子电器、汽车制造、航空航天等领域。其中电子电器和交通运输行业对高温尼龙的需求量最高,分别占高温尼龙消费量的58%和30%。
电子电器的应用是目前应用最多最广泛的领域。高温尼龙优异的加工性以及高强度和低翘曲度,并可承受激光直接成型技术(LDS)和表面组装技术(SMT)加工中的高温,常被用在小型化电子器件中。高温尼龙具有高流动性,适合加工精密小型化部件,以及大尺寸超薄制件。在断路器、电源连接器、插座等领域与聚苯硫醚(PPS)、聚醚酰亚胺(PEI)和 LCP 形成竞争,与LCP相比,高温尼龙结合线强度高且耐漏电性更好,更加安全,机械强度也更高。高温尼龙作为结构材料,可取代金属材料,在平板电脑、手机等产品上得到应用。
汽车轻量化设计有望为高温尼龙带来万吨级应用市场。高温尼龙可应用于汽车发动机周边部件(装饰罩盖、固定支架)、吸气系统(吸气导管、缓冲罐、节流阀体、进气歧管)、冷却系统(水室、支架、水管、风扇)、油路阀门系统(油底壳、同步皮带轮罩、链导槽)和燃油系统(燃油管道)中;采用碳纤维增强后还可用于制造车身、底盘等部件中。高温尼龙材料还可应用于新能源汽车的交流电机外壳、充电器模块、电池箱和电子控制器等电池系统中。根据汽车工业协会预计,2025年国内汽车产量将达到3000万辆,若以单车平均尼龙用量15kg计,国内汽车领域需要尼龙材料45万吨,随着高温尼龙在汽车生产中逐步替代传统尼龙应用,有望为高温尼龙带来万吨级应用市场。

2.5.3 国内市场需求量大但自给率低,有望迎来国产替代加速
高温尼龙生产企业主要在海外,中国企业高温尼龙产能占比较低。2020年全球高温尼龙产能为26.4万吨,对应的市场规模超过16亿美元。主要生产企业有杜邦、帝斯曼、艾曼斯、索尔维、巴斯夫以及日本的三井化学、可乐丽,总计年产能达22.60万吨,约占全球总产能85%。
我国高温尼龙产能存在缺口,进口依赖度较高。随国内电子和汽车产业的迅速发展,耐高温尼龙市场规模持续扩大,2021年国内高温尼龙的需求量为3.7万吨,市场规模约24亿元。国内2021年企业总产能约1.6万吨,考虑到部分企业产能尚未完全投产,实际高温尼龙的进口依存度超70%。据《中国石油和化工产业观察》预测,未来五年,国内高温尼龙需求将保持8%以上的增长率,2025年需求量将达到5万吨以上。电子行业快速发展和汽车领域高温尼龙渗透率的提高是带动其需求増长的主要动力。

国产高温尼龙迎来快速发展的时机。我国仅有三力、金发科技、沃特股份等少数企业拥有高温尼龙的产能。我国高温尼龙起步晚,直到2006年金发科技实现 PA10T 工业化生产,我国才拥有规模化生产能力。目前,国内高温尼龙树脂主要生产企业包括金发科技、青岛三力本诺、浙江新和成、江门德众泰等,国内已实现半芳香族聚酰胺PA6T和PA10T 的工业化生产。其中,金发科技是国内主要的树脂生产企业之一,具备年产5千吨PA10T/PA6T合成树脂产能;2016年10月,青岛三力本诺新材料股份有限公司在2020年1月正式投产3千吨/年的PA6T建设项目;另有浙江新和成的1千吨/年PA6T、江门德众泰的1千吨/年PA6T和河南君恒的1千吨/年PA12T生产线。随着国内规划产能的建设逐步推进,有望逐步实现进口替代。
用技术与生产实力与国外企业竞争是当前我国耐温尼龙产业紧迫的发展目标。当前产能规模小、产品种类少、生产不稳定仍是我国高温尼龙发展现状,而市场以及产品应用对高温尼龙的售价、耐温性、流动性等不断提出更苛刻的要求,同时来自PPS、LCP等高性能材料的替代性竞争也更加激烈。国产高温尼龙产业要做大做强,需要持续通过进一步强化研发和创新,发展新的聚合单体及新的树脂品种,扩大生产规模,进一步提升产品性能和品质,提升公司及产品的行业竞争力。
3. 中国特种工程塑料行业企业发展趋势,机遇分析
3.1 特种工程塑料海外龙头企业
3.1.1索尔维公司(Solvay):特种工程塑料多点布局,产品类别丰富
索尔维公司总部位于比利时首都布鲁塞尔,在1863年创立,集团2022年全球销售额达124亿欧元。索尔维产品广泛应用于各行各业,并在稀土、白炭黑、工程塑料、聚酰胺和中间体、香料及功能化学品、基础化学品、特殊化学品、特种聚合物、新兴生物化学等业务领域占据重要地位。索尔维生产包括超过1,500种产品,35个品牌的高性能特殊聚合物,包括含氟聚合物、聚砜、聚芳醚酮、高温尼龙、高阻隔聚合物等,主要应用于航空航天、新能源、汽车、医疗、石油、天然气、包装及管道等领域。
索尔维在特种工程塑料的拓展以并购方式为主:2015年,索尔维以2.2亿美元收购雪佛龙菲利普斯PPS(Ryton)业务,在国内常熟生产基地已经批量生产PPS;2021年索尔维获得了BP公司的聚砜经营权;2005年Solvay收购印度Gharda的聚合物部门,拥有PEEK等高性能材料生产能力;2015年2月,索尔维(Solvay)公司宣布将在美国奥古斯塔特种聚合物工厂建设新的聚醚醚酮(PEEK)生产装置,全球PEEK树脂的年产能超过2500吨。

索尔维、巴斯夫和杜邦等传统的大型化工企业,具有产业链、资金规模优势,这些龙头企业具有相对较好的成本或者平台优势,有相对宏观的发展经验,有深厚的技术积累和应用开发能力,在向特种工程塑料投资及布局方面可以很容易形成规模优势,比较容易形成工艺协同、技术协同以及工程化放大,并借助下游的快速成长的产品需求带动自身业务的发展,获得产品较好的盈利空间。
3.1.2威格斯公司:深耕PEEK材料产品开发应用
PEEK最初由英国帝国化学工业(ICI)于20世纪70年代末开发。随后其PEEK业务被威格斯收购,威格斯此后聚焦PEEK树脂的开发和应用,PEEK材料产品的全球市场占有率超过 60%。威格斯的PEEK系列树脂已成为行业标杆,涵盖了纯树脂(粗粉、细粉、颗粒)、复合增强树脂(玻纤增强、碳纤增强、耐磨、超耐磨、抗静电)以及深度纯化粒料等品种。威格斯的PEEK牌号已经积累了很多种,针对汽车的耐磨、自润滑、高强、耐高温、耐腐蚀等等各种功能需求,都开发出不同的牌号;陆续开发出PEEK制品,如涂料专用料 VICOTE系列和PEEK薄膜 APTIV系列等产品。英国威格斯绝大部分营收来自于PEEK树脂及相关制品的销售,2021年威格斯营业收入约为 266,787.3万元,净利润为64,279.8万元。与索尔维多品类材料协同发展不同,威格斯代表了另一种特种工程材料的经营思路,深耕PEEK这种特种工程塑料,成为该材料领域的行业领导者。
3.2 特种工程塑料国内企业的发展
3.2.1沃特股份:多个特种工程塑料项目在建,持续快速扩产
沃特的原先的主营产品有工程塑料合金和改性通用塑料两类,主要用于电子电器、家电等领域。沃特于2014年收购三星精密3000吨/年LCP生产线,正式切入特种工程塑料行业,经过多年的技术消化与产线调试,2017年LCP材料产品投入市场。公司目前已拥有连续法生产I型、II型、III型全系列LCP树脂及其复合材料制备技术,注塑级 LCP产品已应用于基站、笔记本电脑、手机移动终端产品部件等领域;“年产2万吨LCP树脂材料项目”预计2023年完成投产,届时公司有望成为全球产能最大的LCP材料供应商。
沃特股份以 LCP 作为切入口,通过多年的工艺积累和团队整合,正逐步搭建起以 LCP、高温尼龙、聚砜、聚芳醚酮等一系列材料在内的特种工程塑料平台:2019年沃特在重庆基地开始建设万吨级高温尼龙和聚砜产线;2021年8月,5000吨高温尼龙产线投产;公司6000 吨的聚砜和2000吨聚芳醚酮在建设中。沃特积极他开展特种工程塑料,逐步导入高端客户并具备了向下游提供完善材料解决方案的能力,未来几年是公司特种工程塑料放量的关键时期。
3.2.2金发科技:特种工程塑料业务成为业绩增长点
金发是高端塑料从合成端到改性一体化的公司,近年来积极向特种工程塑料的聚合生产、改性及应用拓展。金发在高温尼龙 PA10T方向,从零开始花十年做到3000吨产能。公司目前具备2.1万吨PA10T/PA6T树脂产能,PA10 T复合阻燃增强产品在新能源汽车三电系统和充电桩上应用取得突破性进展;公司开发的LCP 材料已应用在 5G通信高速连接器上,在高Pin数CPU Socket应用上实现批量应用。2022年LCP销量3400吨,同比增长13.33%;在建的1.5万吨产能预计24年底投产;此外,千吨级PPSU/PES预计24年6月投产达产。2022年上半年,金发科技的特种工程塑料产品实现销量1万吨。相信未来随着产能的释放,金发科技的特种工程塑料将得到快速增长,成为业绩高速增长的新“引擎”。
3.2.3 优巨新材:聚砜材料量产突破,产业链布局快速发展
公司成立于2012年,该公司技术研发实力突出,是国内拥有聚砜树脂技术专利最多的企业,依靠具有自主知识产权的工艺技术,于2016年开发建成年产6000吨聚芳醚砜 PARYLS系列产品的工业化产线,成为名副其实的聚芳醚砜系列产品全球第三大供应商。其主流产品有聚砜、聚砜合金(PPSU/PSU合金)和双酚S等,聚砜产品主要应用于婴幼儿食品容器、小家电等食品行业和医疗卫生行业等。近年来,公司规划进一步扩大聚砜系列产品产能,在中部地区建立新的聚砜生产基地,并进一步延伸至聚砜行业产业链上游,投资生产聚砜原料 4,4′-二氯二苯砜。2023年,优巨新材料的二期项目将正式开建,计划建成年产2万吨特种工程塑料复合改性生产及应用加工基地,打造上游关键原材料、中游聚合物、下游制造应用开发一体化的全产业链格局,实现高性能特种工程塑料的国产化。
3.3 国内企业借助“内部积累”+“外部发掘”,加速实现产业落地
相比于索尔维、巴斯夫等传统化工巨头依靠长久的技术积累形成壁垒,国内企业发展相对较晚,但发展相对灵活高效,通常可通过在某类特种工程材料中实现突破,进而实现阶段性的快速发展。例如,沃特股份作为依靠“外部发掘”,在 2014年收购韩国三星 LCP 项目成立江苏沃特特种材料制造有限公司,正式切入特种高分子材料领域,进而不断丰富与精细产品种类,走向快速发展的车道;江门优巨新材料通过“内部积累”,在完成聚砜材料的开发及量产后,也积极地进行高端市场应用开发拓展,并增加材料的产品品类,丰富产品线,前期的深厚积累造就高成长潜力。
未来,我国特种工程塑料的发展方向应当聚焦在以下四个方面:
1)提升已实现工业化品种的技术水平、规模化水平,提升产品的性能和质量;
2)加强产学研联盟建设,加快科研成果转化,加速国内空白品种实现产业化;
3)突破关键配套原料的供应瓶颈,降低成本;
4)注重改性技术和应用技术的开发。
4. 投资策略
4.1 投资策略
在中国先进制造业崛起,特种工程塑料市场空间持续扩大,国产材料迎来快速发展的时代机遇。重点关注特种工程塑料的上下游产业链机会,包含重要材料聚合中间体生产商、聚合树脂生产以及复合改性企业。
1)产业政策的大力支持创造良好发展环境:特种工程塑料为高端制造业升级和国防工业建设提供关键保障,是国家战略性新兴产业中的关键性产品。随着一系列产业利好的政策发布,为特种工程塑料的企业提供了良好的发展环境;
2)特种工程塑料进口替代空间巨大:我国特种工程塑料需求大,耐温尼龙、聚砜、电子级PI膜等材料的自给率不足30%。随着国内企业研发进程加快,国产材料的产品产能、性能和品质都将不断提升,从而实现对进口材料及产品的逐步替代;
3)国产特种工程塑料向高性能化和细分市场化发展:当前国内特种工程塑料中高端产品依赖进口,国产材料朝着高性能化发展;并根据汽车、电子、医疗等领域细分应用场景,在发展中深挖行业潜力,不断拓展应用市场。
4.2风险提示
1)特种工程塑料放量不及预期的风险。特种工程塑料是工艺壁垒很高的产品,下游客户黏性强,尤其是汽车、电子、医疗等领域的客户对新品的验证周期较长,可能导致公司部分产品的放量不及预期;
2)特种工程塑料行业竞争加剧的风险。对于LCP、高温尼龙、聚砜、聚芳醚酮等品种,未来几年国内外均有其他企业有投产计划,在供给端或形成一定的压力给公司的产品性能、定价策略、盈利空间带来一定的挑战;
3)海外企业面对国产化浪潮下的压价风险。特种工程塑料均为海外企业占据主导地位,面对国内企业对其产品的逐渐突破与替代,海外企业或对部分品种实行压价策略,干扰国内企业的产品推广与正常盈利。
免责条款:本报告信息均来源于公开资料,我公司对这些信息的准确性和完整性不作任何保证。报告中的内容和意见仅供参考,并不构成对所述企业的投资决策。我公司及其雇员对使用本报告及其内容所引发的任何直接或间接损失概不负责。我公司或关联机构可能会持有报告中所提到的企业的权益并进行交易,还可能为这些企业提供或争取提供投资银行业务服务。本报告版权归深圳市架桥资本管理股份有限公司所有,未经书面许可任何机构和个人不得以任何形式翻版、复制、刊登。